
The XCV200-6FG456C adalah model yang ketara dalam keluarga FPGA AMD Xilinx Virtex®, yang direka untuk menyediakan penyelesaian logik yang dapat diprogramkan yang mantap untuk sistem digital yang kompleks.Cip spesifik ini merangkumi kira -kira 236,666 pintu gerbang dan mempunyai 1,176 blok logik yang boleh dikonfigurasikan (CLBS) dan 5,292 sel logik.Ia juga termasuk 57,344 jumlah bit RAM dan menyokong 284 I/O pin, ditempatkan dalam pakej Grid Grid (FBGA) 456-ball, berukuran 23mm x 23mm.Model ini beroperasi pada voltan nominal 2.5V, dengan julat 2.375V hingga 2.625V, dan boleh berfungsi dalam julat suhu 0 ° C hingga 85 ° C.Siri Virtex® yang lebih luas memenuhi pelbagai aplikasi dengan kepadatan dari 50,000 hingga lebih 1 juta pintu gerbang sistem dan kadar jam sistem sehingga 200 MHz.Ia menyokong banyak piawaian I/O termasuk LVTTL, LVCMOS, dan PCI, antara lain.Ciri-ciri seperti gelung terkunci kelewatan (DLL), blok logik yang boleh dikonfigurasikan dengan memori tertanam, dan logik membawa khusus untuk operasi aritmetik meningkatkan fungsinya.Dikeluarkan menggunakan proses logam 0.22 μm 5-lapisan, keluarga Virtex® menjamin prestasi dan kebolehpercayaan.
Jika anda ingin mengintegrasikan teknologi FPGA peringkat atas ke dalam produk atau sistem anda, membeli XCV200-6FG456C secara pukal dengan kami adalah langkah pintar.Ia memenuhi piawaian industri dan membuat anda lebih awal daripada keperluan teknologi masa depan.
• Pintu gerbang: XCV200-6FG456C menawarkan kira-kira 236,666 pintu sistem.Kiraan pintu tinggi ini membolehkan pelaksanaan litar logik digital bersepadu kompleks pada cip tunggal, meningkatkan prestasi dan fleksibiliti dalam pelbagai aplikasi.
• Sumber logik: Ia termasuk 1,176 blok logik yang boleh dikonfigurasikan (CLBS) dan 5,292 sel logik.Sumber -sumber ini adalah baik untuk mereka bentuk litar digital yang fleksibel dan berskala.CLBS boleh diprogramkan untuk melaksanakan pelbagai fungsi logik, sementara banyak sel logik membolehkan pengendalian operasi dan proses logik yang luas.
• Ingatan: Peranti ini menyediakan 57,344 bit RAM, diedarkan di antara blok logiknya.RAM terbenam ini digunakan untuk aplikasi yang memerlukan penyimpanan dan pengambilan data yang cepat dan cekap, menyokong operasi data berkelajuan tinggi yang penting untuk sistem digital moden.
• Keupayaan I/O.: Dengan 284 pin input/output, XCV200-6FG456C memudahkan keupayaan interfacing yang luas.Pin I/O ini menyokong pelbagai piawaian isyarat dan membolehkan FPGA berkomunikasi dengan berkesan dengan komponen lain dalam sistem, seperti peranti memori, pemproses, dan periferal.
• Julat voltan dan suhu: Beroperasi pada voltan nominal 2.5V, dengan julat yang boleh diterima dari 2.375V hingga 2.625V, FPGA ini direka untuk penggunaan kuasa rendah sambil mengekalkan prestasi yang mantap.Ia boleh beroperasi dalam julat suhu persimpangan 0 ° C hingga 85 ° C, memastikan kebolehpercayaan di bawah pelbagai keadaan persekitaran.

The Rajah fungsi pin xcv200-6fg456c pin adalah perwakilan berstruktur dari tugasan pin FPGA, dikategorikan ke bank yang berbeza (Bank 0 ke Bank 7).Setiap kumpulan bank pin berdasarkan fungsi dan penempatan fizikal mereka pada pakej FPGA.Sistem penomboran dan pelabelan mengikuti corak grid di mana baris dilambangkan oleh huruf (a, b, c, dll), dan lajur mengikut nombor (1, 2, 3, dll), yang memudahkan pengenalan cepat pin tertentu.Bank -bank ini sesuai dengan fungsi input/output yang berlainan, kuasa, tanah, dan penghalaan isyarat khusus.PIN diberikan pelbagai kumpulan berfungsi, termasuk tujuan umum I/O (GPIO), sering dilabelkan sebagai "G" (input/output umum), "V" (bekalan voltan), dan "O" (output).Kuasa dan pin tanah ditandakan dengan jelas, memastikan operasi FPGA yang stabil.Pin tujuan khas seperti input jam, semula, dan isyarat kawalan dikenal pasti dengan simbol seperti "R" atau "T."Sesetengah pin juga melayani peranan komunikasi khusus, termasuk konfigurasi JTAG dan kelajuan tinggi, untuk pengaturcaraan dan debugging.

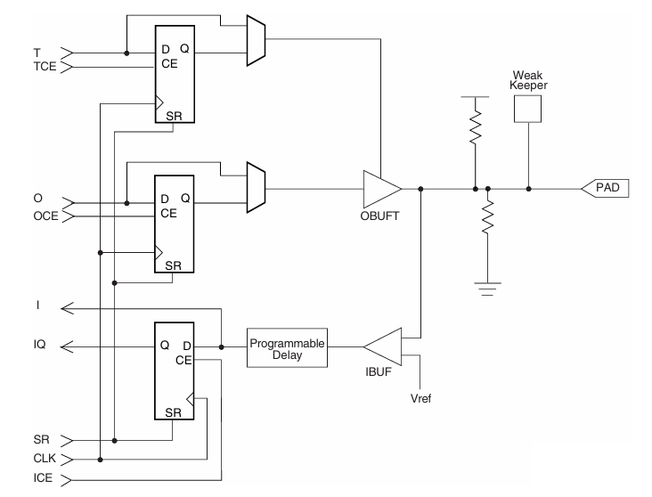
Rajah mewakili Blok input/output (IOB) Struktur XCV200-6FG456C FPGA, yang merupakan ahli keluarga Xilinx Virtex.Rajah ini mempamerkan elemen utama yang terlibat dalam operasi input dan output, menonjolkan mekanisme aliran data dan kawalan.Pada teras gambarajah, tiga flop flop digunakan untuk mendaftarkan isyarat untuk input, output, dan kawalan tri-state.Daftar output dikawal oleh isyarat OCE (Output Clock Enable), yang menentukan apabila data output dilekatkan.Begitu juga, daftar Tri-State dikawal oleh TCE (Tri-State Clock Enable), membolehkan atau melumpuhkan penampan output.Daftar input menangkap data masuk dan menggunakan kelewatan yang boleh diprogramkan sebelum menyampaikannya ke logik FPGA dalaman melalui IBUF (penampan input).Obuft (penampan output tri-negeri) memastikan bahawa FPGA boleh memacu isyarat ke pad (I/O pin) atau meletakkannya dalam keadaan impedans tinggi, bergantung kepada logik kawalan.Litar penjaga yang lemah dimasukkan ke dalam pad untuk mengekalkan keadaan logik terakhir yang diketahui apabila tiada pemandu aktif hadir, menghalang keadaan terapung yang tidak diingini.Voltan rujukan (VREF) digunakan untuk piawaian input tertentu, seperti SSTL atau HSTL, yang memerlukan tahap voltan yang tepat untuk operasi yang betul.Secara keseluruhannya, struktur IOB ini membolehkan FPGA menguruskan penghantaran data berkelajuan tinggi, menyokong piawaian I/O yang berbeza, dan memberikan kawalan fleksibel ke atas masa isyarat dan integriti.

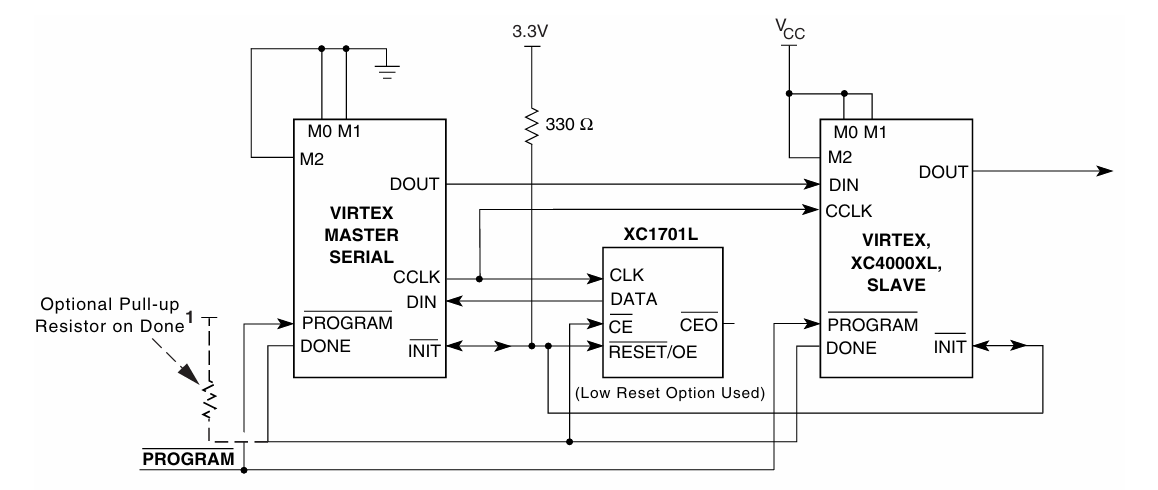
The Mod Serial Sarjana/Hamba Rajah blok menggambarkan proses konfigurasi Virtex FPGA, khususnya XCV200-6FG456C, apabila diprogramkan dalam konfigurasi rantai daisy menggunakan EEPROM bersiri (XC1701L).Dalam persediaan ini, satu peranti Virtex beroperasi sebagai tuan, mengawal jam konfigurasi (CCLK) dan menyebarkan data konfigurasi secara serentak ke FPGA hamba tambahan dalam rantai.Master FPGA memulakan proses konfigurasi dengan menegaskan isyarat program, menetapkan semula semua peranti dalam rantai.Sebaik sahaja permulaan selesai, isyarat INIT menunjukkan kesediaan, dan data konfigurasi mengalir dari EEPROM bersiri (XC1701L) ke pin DIN (data dalam) FPGA induk.Master FPGA membaca data dari EEPROM dan meneruskannya melalui DOUT (data keluar) kepada FPGA hamba berikutnya, menyegerakkan pemindahan data menggunakan isyarat CCLK.Isyarat yang dilakukan digunakan untuk menunjukkan konfigurasi yang berjaya, dengan perintang pull-up pilihan memastikan keadaan tinggi yang stabil apabila konfigurasi selesai.EEPROM XC1701L dikawal oleh Master FPGA menggunakan CLK, DATA, CE (CHIP enable), dan RESET/OE (Output Enable), memastikan data konfigurasi yang disimpan diambil dengan betul.Kaedah konfigurasi ini adalah cekap untuk pengaturcaraan pelbagai FPGA menggunakan satu EEPROM tunggal, mengurangkan kerumitan pendawaian luaran dan memastikan semua peranti menerima data konfigurasi yang disegerakkan.
|
Jenis |
Parameter |
|
Pengilang |
AMD XILINX
|
|
Siri |
Virtex® |
|
Pembungkusan |
Dulang |
|
Status bahagian |
Usang |
|
Bilangan makmal/clbs |
1176 |
|
Bilangan elemen/sel logik |
5292 |
|
Jumlah bit RAM |
57344 |
|
Bilangan I/O. |
284 |
|
Bilangan pintu |
236666 |
|
Voltan - bekalan |
2.375V ~ 2.625V |
|
Jenis pemasangan |
Permukaan gunung |
|
Suhu operasi |
0 ° C ~ 85 ° C (TJ) |
|
Pakej / kes |
456-BBGA |
|
Pakej peranti pembekal |
456-FBGA (23x23) |
|
Nombor produk asas |
XCV200 |
Telekomunikasi dan rangkaian
XCV200-6FG456C cemerlang dalam aplikasi telekomunikasi dan rangkaian kerana keupayaannya untuk mengendalikan transmisi data berkelajuan tinggi dan tugas pemprosesan isyarat kompleks.Kiraan gerbang yang tinggi dan keupayaan I/O yang teguh membolehkan ia menyokong fungsi seperti pemprosesan paket, modulasi isyarat/demodulasi, dan protokol pembetulan ralat.
Pemprosesan Isyarat Digital (DSP)
Sesuai untuk aplikasi DSP, FPGA ini boleh melakukan perhitungan matematik yang cepat dan kompleks yang diperlukan dalam teknologi pemprosesan audio dan video.Sama ada untuk sistem multimedia, pengiktirafan suara, atau perkhidmatan streaming, keupayaan pemprosesan kuat XCV200-6FG456C dan pemprosesan isyarat memori tertanam yang cekap dan pemprosesan isyarat berkualiti tinggi.
Sistem Kawalan Perindustrian
Dalam automasi perindustrian, XCV200-6FG456C menyediakan prestasi yang diperlukan untuk menguruskan sistem kawalan dan rangkaian automasi.Keupayaannya untuk melaksanakan pelbagai tugas kawalan secara serentak sambil memastikan masa tindak balas menjadikannya sesuai untuk aplikasi dalam kawalan proses, robotik, dan penglihatan mesin.
Instrumen perubatan
Ketepatan dan kelajuan FPGA adalah hebat dalam pengimejan perubatan dan peralatan diagnostik, di mana ia membantu dalam pemprosesan algoritma kompleks untuk aplikasi pengimejan seperti MRI, ultrasound, dan imbasan CT.Keupayaan XCV200-6FG456C memastikan bahawa ia dapat mengendalikan pemprosesan data yang tinggi dan pemprosesan rumit yang diperlukan dalam teknologi perubatan moden.
Langkah pengaturcaraan untuk XCV200-6FG456C:
1. Kemasukan reka bentuk
Fasa awal pengaturcaraan FPGA melibatkan menentukan logik dan fungsi digital sistem anda.Ini boleh dilakukan dengan menggunakan bahasa penerangan perkakasan (HDLS) seperti VHDL atau Verilog, di mana anda menulis kod yang menentukan bagaimana FPGA memproses data dan berinteraksi dengan perkakasan lain.Alat kemasukan skematik yang terdapat dalam perisian reka bentuk FPGA seperti Xilinx ISE atau Vivado boleh digunakan.Kaedah ini melibatkan mewujudkan perwakilan visual logik dengan menyeret dan menjatuhkan komponen, yang mana beberapa mendapati lebih intuitif daripada kod menulis.
2. Sintesis
Sebaik sahaja reka bentuk selesai, langkah seterusnya adalah sintesis, di mana alat seperti Xilinx's XST (Teknologi Sintesis Xilinx) mengubah kod HDL atau reka bentuk skema anda ke dalam senarai netl.Netlist ini menerangkan litar dari segi komponen digital generik, seperti pintu logik dan daftar.Proses sintesis juga melibatkan mengoptimumkan reka bentuk untuk memenuhi keperluan prestasi dan meminimumkan penggunaan sumber untuk operasi FPGA yang cekap.
3. Pelaksanaan
Proses pelaksanaan bermula dengan terjemahan, menggabungkan reka bentuk anda dengan fail kekangan yang menentukan parameter seperti frekuensi jam dan tugasan pin.Berikutan terjemahan, peringkat pemetaan memberikan unsur-unsur netlist anda kepada sumber fizikal tertentu pada FPGA, seperti jadual paparan (LUTs) dan flip-flop.Fasa penempatan dan penghalaan kemudian menentukan lokasi fizikal setiap komponen dalam seni bina FPGA dan mewujudkan hubungan di antara mereka melalui sumber interkoneksi yang boleh diprogramkan.Tahap ini sangat bagus untuk mencapai metrik prestasi yang dikehendaki, termasuk frekuensi jam.
4. Generasi Bitstream
Selepas penempatan dan penghalaan yang berjaya, alat ini menghasilkan bitstream, fail konfigurasi binari yang mengandungi semua maklumat pengaturcaraan untuk FPGA.Ia sering disyorkan untuk mensimulasikan reka bentuk akhir penempatan akhir untuk memastikan bitstream akan berkelakuan seperti yang dijangkakan di bawah syarat-syarat.Langkah pengesahan ini membantu mengelakkan isu -isu yang berpotensi semasa operasi sebenar.
5. Konfigurasi
Langkah terakhir melibatkan memuatkan bitstream ke dalam FPGA menggunakan pelbagai kaedah konfigurasi.Mod siri hamba, pilihan yang mudah dan kos efektif, mengkonfigurasi FPGA melalui peranti induk luaran yang menghantar data secara bersiri.Dalam mod Serial Master, FPGA secara autonomi membaca bitstream dari prom bersiri yang dilampirkan.Untuk konfigurasi berkelajuan tinggi, mod SelectMap membolehkan mikropemproses luaran untuk memuatkan data ke FPGA dengan cepat.Di samping itu, mod JTAG digunakan bukan sahaja untuk pengaturcaraan tetapi juga untuk menguji dan menyahpepijat, menggunakan antara muka standard untuk pengaturcaraan dalam sistem dan ujian imbasan sempadan.
Prestasi
Siri Xilinx Virtex, yang mana XCV200-6FG456C dimiliki, dioptimumkan untuk prestasi berkelajuan tinggi, menawarkan kadar jam sistem sehingga 200 MHz.Ini menjadikannya sesuai untuk aplikasi yang memerlukan pemprosesan data yang cepat, memastikan pengendalian algoritma kompleks dan operasi berkelajuan tinggi seperti telekomunikasi, pemprosesan, dan multimedia.
Sokongan piawaian I/O.
FPGA ini menyokong pelbagai standard input/output, termasuk LVTTL, LVCMOS, PCI, GTL, HSTL, SSTL, CTT, dan AGP.Sokongan piawaian I/O yang luas membolehkan XCV200-6FG456C untuk mengintegrasikan dengan lancar dengan pelbagai komponen sistem, meningkatkan utilitinya merentasi ekosistem digital yang pelbagai.Fleksibiliti ini membolehkan untuk menyesuaikan FPGA ke keadaan interfacing yang berbeza tanpa pengubahsuaian sistem.
Pengurusan Jam
XCV200-6FG456C menggabungkan pelbagai gelung terkunci kelewatan (DLL) untuk pengedaran dan pengurusan jam dalam sistem.DLL ini membantu meningkatkan masa dan kebolehpercayaan sistem dengan menyediakan isyarat jam yang tepat yang diperlukan untuk operasi segerak.Ciri ini penting dalam mengurangkan kesilapan sistem dan meningkatkan prestasi keseluruhan, terutamanya dalam reka bentuk kompleks yang memerlukan masa dan penyegerakan yang tepat.
Fleksibiliti reka bentuk
Dengan 1,176 blok logik yang boleh dikonfigurasikan dan 5,292 sel logik, XCV200-6FG456C menawarkan sumber logik yang besar dengan keupayaan untuk melaksanakan pelbagai fungsi.Dari logik gam mudah ke sistem digital yang rumit, FPGA ini menyokong keperluan reka bentuk yang kompleks, menjadikannya sesuai untuk aplikasi dalam pengkomputeran tersuai, pemprosesan isyarat digital, dan prototaip.
Prototaip cepat
FPGA seperti XCV200-6FG456C terkenal dengan keupayaan mereka untuk menyokong prototaip pesat.Peranti ini membolehkan lelaran reka bentuk cepat dan boleh dikonfigurasikan semula dalam bidang, yang merupakan kelebihan untuk kitaran pembangunan kerana ia mengurangkan masa ke pasaran.Ia juga menyesuaikan diri dengan cekap untuk mengubah keperluan atau kemas kini dalam spesifikasi projek, memastikan produk akhir terkini dengan piawaian teknologi terkini.
Keupayaan integrasi
Keupayaan integrasi XCV200-6FG456C memudahkan penyatuan pelbagai komponen diskret ke dalam cip tunggal.Integrasi ini boleh menyebabkan kerumitan sistem yang dikurangkan, penggunaan kuasa yang lebih rendah, dan penjimatan kos.Dengan meminimumkan bilangan komponen berasingan yang diperlukan, FPGA ini memudahkan proses reka bentuk dan meningkatkan kebolehpercayaan dan kekompakan sistem keseluruhan.
XCV200-6FG456C adalah Array Gate Programmable Field (FPGA) dari Siri Virtex® AMD, yang ditempatkan dalam pakej Grid Fine-Pitch Grid (FBGA) 456-ball.
• Jenis Pakej: 456-FBGA
• Saiz pakej: 23 mm x 23 mm
• Padang bola: 1.0 mm
XCV200-6FG456C adalah Array Gate Programmable Field (FPGA) yang asalnya dibangunkan oleh Xilinx, sebuah syarikat yang terkenal dengan peranti logik yang boleh diprogramkan berprestasi tinggi.Mengikuti pengambilalihan Xilinx oleh Amd, XCV200-6FG456C kini dikaitkan dengan AMD sebagai pengeluar semasa.Walau bagaimanapun, model FPGA ini usang dan tidak lagi dalam pengeluaran.AMD terus menyokong seni bina FPGA yang lebih baru dengan prestasi yang dipertingkatkan, kecekapan kuasa, dan panjang umur yang diperluaskan, menjadikan alternatif moden lebih baik untuk reka bentuk baru.
XCV200-6FG456C adalah FPGA yang serba boleh dan berkelajuan tinggi, berguna untuk banyak aplikasi teknologi.Walaupun ia tidak lagi dibuat, ia masih merupakan pilihan yang baik untuk sistem yang lebih lama yang memerlukan prestasi yang boleh dipercayai.Panduan ini telah merangkumi reka bentuk, langkah pengaturcaraan, dan kegunaan praktikal, menjadikannya lebih mudah untuk memahami bagaimana ia berfungsi dan bagaimana ia boleh digunakan.Memandangkan FPGA yang lebih baru tersedia, anda boleh menggunakan pengetahuan ini untuk memilih FPGA yang sesuai untuk keperluan anda dan meningkatkan reka bentuk digital.
Sila hantar pertanyaan, kami akan bertindak balas dengan segera.
XCV200-6FG456C beroperasi pada 2.5V, dengan julat voltan 2.375V hingga 2.625V.Penggunaan kuasa bergantung kepada penggunaan logik dan kekerapan jam, tetapi sebagai FPGA yang lebih tua, ia mungkin kurang cekap kuasa daripada peranti Xilinx yang lebih baru.Pengurusan kuasa yang betul dan pelesapan haba harus dipertimbangkan.
XCV200-6FG456C mempunyai pakej yang lebih besar (456-ball FBGA) berbanding dengan XCV200-6FG256C (256-ball FBGA), yang menawarkan lebih banyak pin I/O (284 vs 172) dan berpotensi lebih baik untuk aplikasi yang memerlukan interfacing yang luas.Jika reka bentuk anda bergantung pada lebih banyak keupayaan I/O, XCV200-6FG456C adalah pilihan yang lebih baik.
Ya, XCV200-6FG456C adalah FPGA berasaskan SRAM, yang bermaksud ia dapat diprogramkan semula bilangan kali tanpa had selagi kuasa dibekalkan.Walau bagaimanapun, anda memerlukan memori yang tidak menentu luaran (EEPROM atau FLASH) untuk mengekalkan bitstream selepas kitaran kuasa.
XCV200-6FG456C menyokong pelbagai piawaian I/O seperti LVTTL, LVCMOS, PCI, GTL, HSTL, dan SSTL, tetapi ia tidak mempunyai SERDES berkelajuan tinggi (serializer/deserializer) atau transceiver seperti FPGAS moden.Bagi aplikasi yang memerlukan pautan siri berkelajuan tinggi (mis., PCIe, Gigabit Ethernet, atau HDMI), pertimbangkan model FPGA yang lebih baru.
XCV200-6FG456C tergolong dalam generasi FPGA yang lebih tua.Berbanding dengan FPGA Virtex moden, ia mempunyai kiraan pintu yang lebih rendah, kelajuan jam yang lebih perlahan, dan kecekapan kuasa terhad.Model yang lebih baru menawarkan ketumpatan logik yang lebih tinggi, memori yang lebih tertanam, blok DSP maju, dan penggunaan kuasa yang lebih rendah, menjadikannya lebih baik untuk aplikasi moden.
pada 2025/03/21
pada 2025/03/20
pada 8000/04/19 147782
pada 2000/04/19 112072
pada 1600/04/19 111352
pada 0400/04/19 83829
pada 1970/01/1 79643
pada 1970/01/1 67006
pada 1970/01/1 63134
pada 1970/01/1 63067
pada 1970/01/1 54098
pada 1970/01/1 52226