
The BD140 adalah transistor PNP kuasa sederhana berasaskan silikon yang sangat mudah disesuaikan, terutamanya yang digunakan dalam penguat audio dan litar pemacu pelengkap kuasi.Ditempatkan dalam pakej TO-126, ia mengawal semasa sehingga 1.5A, menjadikannya sesuai untuk tugas-tugas seperti relay memandu, LED, dan motor.Voltan pemancar dan pengumpul asas yang teguh, yang puncak pada 80V, memastikan operasi yang mahir dalam aplikasi audio.Dengan voltan tepu -0.5V dan kadar pelesapan kuasa 12.5W, prestasinya dalam litar audio amat dipertingkatkan.Faktor penguatan semasa transistor ini, yang dikenali sebagai beta, berkisar antara 40 dan 160, manakala voltan pemancar asas mencapai maksimum 5V, memastikan ia mengintegrasikan dengan lancar dengan sistem tertanam yang memerlukan fungsi peringkat logik.Anda boleh memilih BD140 untuk keseimbangan yang boleh dipercayai antara kecekapan dan prestasi kuasa, terutamanya yang dinilai dalam konfigurasi litar padat.
Transistor PNP BD140 menunjukkan kebolehsuaian yang luar biasa, menjadikannya terpakai di pelbagai senario.Apabila voltan positif digunakan pada pangkalannya, operasi antara pemungut dan pemancar;Sebaliknya, mengeluarkan voltan ini membenarkan aliran elektrik.Transistor memudahkan arus puncak 1.5A melalui laluan pemancarnya untuk mencapai ketepuan.Melebihi tahap semasa ini boleh menjejaskan integriti litar.Bergerak ke dalam mod pemotongan, transistor melepaskan dengan menghentikan arus asas, dengan berkesan menghentikan aliran semasa.Anda boleh menghargai keupayaan ini untuk peranannya dalam perlindungan overcurrent, yang merupakan kunci dalam melindungi unsur -unsur litar aktif terhadap ancaman yang berpotensi.Ciri keselamatan yang wujud ini memainkan peranan yang berguna dalam mengekalkan umur panjang dan keberkesanan sistem elektronik yang rumit.

|
Nombor pin |
Nama pin |
Penerangan |
|
Pin-1 |
Pemancar |
Aliran arus akan mengalir melalui terminal ini
dan biasanya disambungkan ke GND. |
|
Pin-2 |
Pemungut |
Semasa mengalir melalui terminal ini dan biasanya
disambungkan ke beban. |
|
Pin-3 |
Asas |
Terminal ini mengawal kecenderungan transistor dan digunakan
Untuk menghidupkan/mematikan transistor. |
|
Ciri/spesifikasi |
Perincian |
|
Jenis Transistor |
PNP |
|
Penyaduran kenalan |
Timah |
|
Jenis pemasangan |
Melalui lubang |
|
Bilangan pin |
3 |
|
Bahan elemen transistor |
Silikon |
|
Dimensi (l x h x w) |
7.8mm x 10.8mm x 2.7mm |
|
Penggunaan |
Peranti semasa sederhana untuk litar kuasa sederhana |
|
Nilai keuntungan (HFE) |
25 hingga 250 |
|
Semasa pengumpul (IC) |
-1.5a (negatif menunjukkan transistor PNP) |
|
Base Arus (IB) |
-0.5a |
|
PENYEDIAAN KUASA (PD) |
12.5w |
|
Kekerapan Peralihan (Ft) |
190MHz |
|
Suhu simpang (TJ) |
150 ° C. |
|
Jenis Pakej |
Hingga ke-126 (bentuk segi empat tepat, bahan epoksi dan plastik) |
|
Voltan asas pengumpul (VCB) |
-80V |
|
Voltan pemancar-pemancar (VCE) |
-80V |
|
Voltan base-base (VEB) |
-80V |
|
Arus Pemungut Berterusan (IC) |
-1.5a |
|
Base Arus (IB) |
-0.5a |
|
Voltan Kerosakan Base-Base (VBE) |
-5v |
|
Transistor setara |
BD170, BD140G, BD180, BD790, BD231, BD792, BD238G, MJE702, MJE171 |
|
Transistor NPN pelengkap |
BD139 |
|
Nota Penggantian
|
Nilai voltan dan arus mesti diperiksa sebelum ini
menggantikan dengan setara |
Mencapai penggunaan transistor BD140 yang selamat dan berkesan melibatkan perhatian yang kuat terhadap sempadan operasinya, dengan itu meningkatkan prestasi dan ketahanannya.Dominan terhadap penggunaan optimumnya beroperasi di bawah ambang voltan 80V, amalan yang melindungi komponen dari potensi bahaya atau kerosakan.
• Menjaga voltan di bawah 80V adalah suatu keharusan.Ambang ini melambangkan tahap lestari yang paling lestari yang menjamin konsistensi sambil menghindari tekanan elektrik.Wawasan ke dalam kaedah peraturan voltan adalah berguna;Menggunakan komponen seperti pembahagi voltan atau penerus boleh membantu menguruskan turun naik, kaedah yang sering dipercayai dalam tetapan yang mencabar.
• Menguruskan haba secara berkesan tetap dinamik.Menggunakan tenggelam haba yang sesuai memainkan peranan penting dalam menyebarkan haba dengan mahir.Dimensi dan bahan sinki haba harus ditentukan oleh beban haba yang dijangkakan dan pelesapan tenaga transistor.Anda sering boleh memohon pes haba untuk meningkatkan kecekapan pemindahan haba, pengubahsuaian tambahan yang dapat meningkatkan prestasi dan memanjangkan hayat operasi.
• Melaksanakan perintang asas yang sesuai adalah serius untuk mengawal selia arus asas dan memastikan fungsi yang stabil.Kirakan nilai perintang berdasarkan kelajuan penukaran pilihan dan tuntutan aplikasi tertentu.Semasa prototaip, anda sering boleh menyesuaikan parameter ini untuk mencapai hasil yang optimum.
• Berfungsi dalam spektrum suhu -55 ° C hingga +150 ° C memastikan kestabilan dan pengawal terhadap pelarian haba.Mengiktiraf pengaruh alam sekitar, strategi perlindungan seperti penebat haba atau perumahan terkawal iklim mungkin dinasihatkan untuk permohonan dalam persekitaran yang melampau.Memegang unsur -unsur kawalan suhu ini dapat memupuk reka bentuk yang lebih kuat.
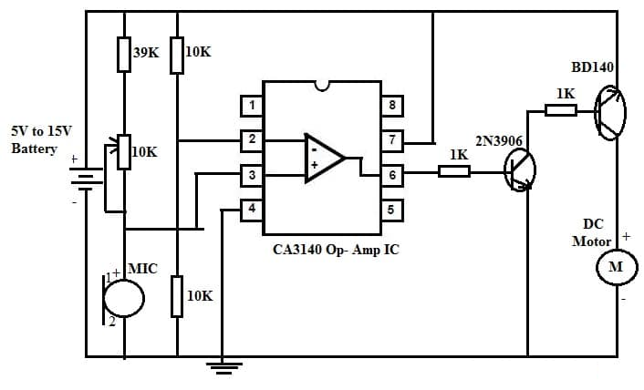
Dunia yang inovatif kawalan motor yang diaktifkan bunyi memperkenalkan cara menarik untuk menguruskan motor melalui isyarat pendengaran.Memimpin kepada pendekatan ini adalah litar yang memaparkan CA3140 IC, yang membawa kebolehsuaian dan ketepatan asas untuk prestasi lancar.Komponen utama termasuk:
• Bekalan kuasa berubah (bateri 5V-15V)
• 2n3906 Transistor NPN
• CA3140 penguat operasi (op-amp) ic
• Motor DC
• Transistor BD140
• Mikrofon Electret
• Resistor, termasuk perintang pembolehubah 10K untuk kawalan sensitiviti

Op-amp CA3140 beroperasi dalam mod komparator, memproses input audio secara reaktif dari mikrofon elektret.Konfigurasi ini menjadikannya sesuai untuk senario yang menuntut penyesuaian cepat kepada turun naik bunyi.Melalui pelarasan yang mahir, sensitiviti komparator boleh disesuaikan untuk bertindak balas terhadap frekuensi atau volum pendengaran tertentu, membolehkan strategi kawalan yang tepat.
Transistor BD140 dan 2N3906 berfungsi sebagai penguat untuk output CA3140, memberikan kuasa yang mencukupi untuk memacu motor DC dengan berkesan.Pemilihan mereka berdasarkan keupayaan untuk menguruskan tahap kuasa sederhana, menjadikannya sesuai untuk senario mudah alih, rendah voltan.Penguasaan dalam menggunakan transistor ini dapat menambah panjang umur litar dan prestasi melalui pelarasan yang teliti.
Menggunakan litar ini untuk individu yang cacat penglihatan dengan ketara memudahkan interaksi dengan peranti elektrik, menghapuskan keperluan untuk penglibatan fizikal atau kawalan kompleks.Kemudahan operasi ini boleh memberi kesan kepada kehidupan seharian, menawarkan jalan baru untuk kemerdekaan.Menggabungkan kawalan yang diaktifkan dalam mainan dan robotik meningkatkan penglibatan anda melalui peningkatan interaktiviti.Di luar pengaktifan mudah, kaedah ini meletakkan asas untuk memajukan reka bentuk di mana isyarat audio dapat mencetuskan urutan kompleks dalam robot yang boleh diprogramkan atau mainan animasi.Pengalaman dalam bidang ini menyerlahkan potensi besar untuk menggunakan bunyi sebagai antara muka yang dinamik.
Transistor BD140 adalah komponen serba boleh, mencari tempatnya dalam pelbagai aplikasi elektronik yang terdiri daripada usaha pendidikan ke sistem perindustrian yang kompleks.Peranannya yang menonjol dalam litar analog dan mikrokontroler, termasuk projek Arduino, menggariskan kebolehsuaiannya.Dengan keupayaan untuk menguruskan beban di bawah 1.5A, transistor ini cemerlang dalam operasi kecil dan motor.Di samping itu, ia sering digunakan dalam pengecas bateri dan pemandu motor, senario di mana pengurusan kuasa yang teguh dominan.
Di bilik darjah dan bengkel, transistor BD140 memperkenalkan anda kepada prinsip -prinsip muktamad elektronik, menyediakan cara yang nyata untuk meneroka konsep seperti penguatan dan beralih kerana keupayaan kuasa sederhana.
Dalam bidang perindustrian, BD140 menunjukkan kebolehpercayaan dalam aplikasi yang memerlukan output kuasa rendah hingga sederhana.Ia kerap mendapati penggunaan dalam penguat audio dan pemandu hi-fi di mana ketepatan dalam kualiti bunyi dinamik.Selain itu, kecekapannya dalam litar menukar dan bekalan kuasa mempamerkan utiliti kompleksnya.
BD140 bersinar dalam aplikasi praktikal seperti litar TV dan kerangka elektronik yang lebih canggih di mana litar multi-vibrator dan pemandu relay adalah asas.Keberkesanan dan kebolehpercayaannya dalam pengaturan pencahayaan selanjutnya menekankan utilitinya.Dalam penguatan isyarat, transistor memastikan integriti dan kejelasan isyarat, memainkan peranan penting dalam menegakkan penanda aras komunikasi dan prestasi.
Sila hantar pertanyaan, kami akan bertindak balas dengan segera.
pada 2024/12/10
pada 2024/12/10
pada 8000/04/19 147783
pada 2000/04/19 112072
pada 1600/04/19 111352
pada 0400/04/19 83831
pada 1970/01/1 79644
pada 1970/01/1 67010
pada 1970/01/1 63136
pada 1970/01/1 63067
pada 1970/01/1 54099
pada 1970/01/1 52227