
The AT89S52-24PU Mikrokontroler adalah peranti yang sangat fleksibel yang mengintegrasikan CPU 8-bit dengan memori flash yang boleh diprogramkan pada cip tunggal.Dengan memanfaatkan teknologi memori nonvolatile Atmel, mikrokontroler ini mengekalkan keserasian dengan set arahan 80C51 yang dihormati.Flash yang tidak dapat diprogramkan secara on-cip itu memenuhi keperluan pelbagai sistem kawalan tertanam dengan cara yang cekap dan kos efektif.Mikrokontroler mempunyai 8K Flash dan 256 bait RAM, menyediakan kapasiti yang mencukupi untuk pengaturcaraan rumit dan memenuhi aplikasi yang menuntut pemprosesan data yang kompleks.Kemasukan 32 garis I/O tujuan umum menawarkan fleksibiliti untuk menyambungkan pelbagai jenis periferal.
Dengan tiga pemasa/kaunter 16-bit, AT89S52-24PU menyokong fungsi berasaskan masa yang tepat, yang tidak ternilai untuk pemprosesan data dan tetapan kawalan.Penunjuk data dua meningkatkan kecekapan pengendalian data, menyokong senario pemindahan data pesat dengan berkesan.Pemasa pengawas menambah lapisan kebolehpercayaan dengan menetapkan semula sistem semasa penyelewengan perisian, ciri yang dihargai oleh sektor yang mengutamakan integriti sistem jangka panjang.Kapasiti mikrokontroler untuk operasi statik pada pelbagai frekuensi membantu dalam mengimbangi prestasi dengan penggunaan kuasa.Ketersediaan mod penjimatan kuasa, termasuk terbiar dan kuasa-kuasa, menggariskan kesesuaiannya untuk aplikasi yang dikendalikan oleh bateri, memastikan pengekalan kandungan memori semasa fasa kuasa.Ciri-ciri ini menangani kebimbangan kecekapan tenaga, seperti yang dibuktikan oleh pengangkatannya dalam peranti mudah alih dan jauh yang dikendalikan.

|
PIN NO |
Nama pin |
Penerangan |
|
1-8 |
Port 1 |
Antara muka 1 mempunyai pull-up dalaman dan 8-bit
port I/O bidirectional.Empat input TTL boleh tenggelam/sumber di port 1
penampan output.Apabila 1s ditulis ke pin port 1, pull-up dalaman
Tarik mereka tinggi, membolehkan mereka digunakan sebagai input.Kerana dalaman
pull-up, pin 1 pin yang ditolak secara luaran akan menjadi sumber semasa
(IIL) sebagai input.Di samping itu, seperti yang ditunjukkan dalam jadual, P1.0 dan P1.1 boleh ditetapkan
untuk menjadi input kiraan luaran pemasa/kaunter 2 (p1.0/t2) dan
Pemasa/kaunter 2 input pencetus (P1.1/T2EX), masing -masing.Semasa kilat
pengaturcaraan dan pengesahan, port 1 juga menerima alamat pesanan rendah
bait. |
|
9 |
Pertama |
Input harus ditetapkan semula.Walaupun pengayun itu
berfungsi, tinggi pada pin ini untuk dua kitaran mesin menetapkan semula peranti.
Selepas pengawas telah menetapkan masa, pin ini menjadi tinggi untuk 98 pengayun
tempoh.Ciri ini boleh dilumpuhkan menggunakan bit di SFR AUXR
(Alamat 8EH).Tetapkan semula keupayaan tinggi keluar didayakan secara lalai
Tidak disengajakan. |
|
10-17 |
Port 3 |
Port 3 adalah I/O Bidirectional Pull-Up 8-bit dalaman I/O
pelabuhan.Empat input TTL boleh tenggelam atau bersumber menggunakan buffer output port 3.
Apabila 1s ditulis ke pelabuhan 3 pin, pull-up dalaman menarik mereka tinggi,
membolehkan mereka digunakan sebagai input.Kerana pull-up, port 3 pin itu
secara luaran ditarik rendah akan sumber arus (IIL) sebagai input.Untuk flash
Pengaturcaraan dan Pengesahan, Port 3 menerima beberapa isyarat kawalan.Seperti yang dinyatakan
Dalam carta di bawah, Port 3 juga menyokong fungsi AT89S52
Ciri -ciri khas. |
|
18 |
Xtal2 |
Output dari penguat pengayun terbalik. |
|
19 |
Xtal1 |
Input ke penguat pengayun yang terbalik dan input ke
Litar operasi jam dalaman. |
|
20 |
Gnd |
Tanah. |
|
21-28 |
Port 2 |
Port 2 adalah I/O Bidirectional Pull-Up 8-bit dalaman I/O
pelabuhan.Empat input TTL boleh tenggelam/sumber dalam buffer output port 2.Bila
1s ditulis ke pelabuhan 2 pin, pull-up dalaman menarik mereka tinggi, yang membolehkan
mereka digunakan sebagai input.Kerana pull-up dalaman, port 2 pin itu
secara luaran ditolak rendah akan sumber arus (IIL) sebagai input.Semasa mengambil
dari memori program luaran dan akses ke memori data luaran yang digunakan
Alamat 16-bit (MOVX @ DPTR), port 2 memancarkan byte alamat pesanan tinggi.
Semasa menghantar 1s, Port 2 menggunakan pull-up dalaman yang kuat dalam ini
permohonan.Port 2 memancarkan kandungan daftar fungsi khas P2
Semasa akses alamat 8-bit ke memori data luaran (MOVX @ RI).Semasa
Pengaturcaraan dan Pengesahan Flash, Port 2 tambahan mendapat pesanan tinggi
Alamat bit dan pelbagai isyarat kawalan. |
|
29 |
Psen |
Strob baca ke memori program luaran dipanggil
Program Store Enable (PSEN).Psen diaktifkan dua kali setiap kitaran mesin ketika
AT89S52 sedang menjalankan kod dari memori program luaran, dengan dua psen
Pengaktifan diabaikan semasa setiap akses ke memori data luaran. |
|
30 |
Ale/prog |
Alamat Latch Enable (ALE) Output Pulse digunakan untuk
selak byte rendah alamat semasa akses memori luaran.Semasa
Pengaturcaraan Flash, pin ini juga berfungsi sebagai input nadi program (PROG).
Ale dibebaskan pada kadar stabil 1/6 kekerapan pengayun dalam keadaan normal
operasi dan boleh digunakan untuk masa luaran atau jam.Walau bagaimanapun, semasa
Setiap akses ke memori data luaran, satu nadi ale dilangkau.Menetapkan Bit 0
daripada lokasi SFR 8EH hingga 0 melumpuhkan fungsi ale jika dikehendaki.Ale hanya aktif
Apabila bit ditetapkan melalui arahan MOVX atau MOVC.Jika tidak, pin adalah
Diangkat tinggi tetapi lemah.Sekiranya mikrokontroler berada dalam mod pelaksanaan luaran,
Menetapkan bit ale-disable tidak mempunyai kesan. |
|
31 |
EA/VPP |
Akses luaran dihidupkan.Untuk membolehkan peranti itu
Ambil kod dari kawasan memori program luaran bermula pada 0000h dan berakhir
Di FFFFH, EA mesti disambungkan ke GND.Sekiranya Kunci Bit 1 dikodkan, bagaimanapun, EA
akan dilekatkan secara dalaman.Untuk hukuman mati program dalaman, EA
harus terikat dengan VCC.Semasa pengaturcaraan kilat, pin ini tambahan
Menerima pengaturcaraan 12-voltan membolehkan voltan (VPP). |
|
32-39 |
Port 0 |
Interface 0 adalah port I/O longkang terbuka 8-bit.
Setiap pin boleh tenggelam lapan input TTL sebagai port output.Pin di port 0 boleh
digunakan sebagai input impedans tinggi apabila 1s ditulis kepada mereka.Semasa akses
ke program luaran dan memori data, port 0 juga boleh ditetapkan sebagai
Multiplexed alamat pesanan rendah/bas data.P0 mempunyai pull-up dalaman dalam ini
mod.Semasa pengaturcaraan kilat, port 0 juga mendapat bait kod dan output
mereka semasa pengesahan program.Semasa pengesahan program, pull-up luaran
diperlukan. |
|
40 |
Vcc |
Voltan bekalan. |

Simbol AT89S52-24PU

AT89S52-24PU jejak

Model AT89S52-24PU CAD
• Pematuhan standard MCS®-51: Serasi sepenuhnya dengan standard MCS®-51, memastikan prestasi yang mantap dan boleh dipercayai.
• 8K ISP Flash Memory: Menyimpan program besar.Menyokong sehingga 10,000 kitaran menulis/memadam, sesuai untuk aplikasi jangka panjang.
• Voltan operasi yang luas (4V -5.5V): menyesuaikan diri dengan pelbagai persekitaran bekalan kuasa.
• Operasi berkelajuan tinggi: Mengendalikan keadaan statik sehingga 33 MHz, mengimbangi kecekapan tenaga dengan keperluan prestasi.
• Keselamatan yang dipertingkatkan: Ciri -ciri kunci memori melindungi harta intelek.Menghalang akses atau pengubahsuaian yang tidak dibenarkan.
• Fleksibel I/O dan fungsi pemasa: Integrasi mudah dengan sensor dan peranti.Kawalan yang tepat untuk aplikasi masa yang memerlukan masa yang tepat.
• Penunjuk data dua: Meningkatkan kecekapan dalam tugas-tugas berat seperti pemprosesan isyarat dan komunikasi.Memudahkan pengendalian aliran data.
• Mod penjimatan tenaga: mod idle dan kuasa-turun mengurangkan penggunaan tenaga.Dioptimumkan untuk peranti mudah alih dan reka bentuk yang mampan.
|
Jenis |
Parameter |
|
Masa memimpin kilang |
7 minggu |
|
Gunung |
Melalui lubang |
|
Pakej / kes |
40-dip (0.600, 15.24mm) |
|
Bilangan I/OS |
32 |
|
Suhu operasi |
-40 ° C ~ 85 ° C TA |
|
Siri |
89s |
|
Kod JESD-609 |
e3 |
|
Status bahagian |
Aktif |
|
Bilangan penamatan |
40 |
|
Voltan bekalan |
5v |
|
Kekerapan |
33MHz |
|
Voltan bekalan operasi |
5v |
|
Antara muka |
UART |
|
Penyaduran kenalan |
Timah |
|
Jenis pemasangan |
Melalui lubang |
|
Bilangan pin |
40 |
|
Pemasa pengawas |
Ya |
|
Pembungkusan |
Tiub |
|
Diterbitkan |
1997 |
|
Kod PBFree |
Ya |
|
Tahap Sensitiviti Kelembapan (MSL) |
1 (tidak terhad) |
|
Kedudukan terminal |
Dwi |
|
Padang terminal |
2.54mm |
|
Nombor bahagian asas |
AT89S52 |
|
Bekalan kuasa |
5v |
|
Saiz memori |
8KB |
|
Kelajuan |
24 MHz |
|
Voltan - Bekalan (VCC/VDD) |
4V ~ 5.5V |
|
Bilangan bit |
8 |
|
Peripheral |
WDT |
|
Saiz teras |
8-bit |
|
Sambungan |
UART/USART |
|
Masa akses |
24 μs |
|
Saluran DMA |
Tidak |
|
Saluran PWM |
Tidak |
|
Bilangan pemasa/kaunter |
3 |
|
Bilangan saluran UART |
1 |
|
Panjang |
52.58mm |
|
Mencapai svhc |
Tiada SVHC |
|
Status ROHS |
Mematuhi ROHS3 |
|
Jenis pengayun |
Dalaman |
|
Saiz ram |
256 x 8 |
|
UPS/UCS/jenis ICS periferal |
Mikrokontroler |
|
Pemproses teras |
8051 |
|
Jenis memori program |
Kilat |
|
Saiz memori program |
8kb 8k x 8 |
|
Saiz bit |
8 |
|
Mempunyai ADC |
Tidak |
|
Lebar bas data |
8b |
|
Saluran DAC |
Tidak |
|
Alamat lebar bas |
8b |
|
Ketinggian |
4.826mm |
|
Lebar |
13.97mm |
|
Pengerasan radiasi |
Tidak |
|
Memimpin percuma |
Memimpin percuma |
Tiga komponen yang disenaraikan di sebelah kanan adalah sama dalam spesifikasi kepada teknologi Microchip AT89S52-24PU.
|
Nombor bahagian |
Pengilang |
Pakej / kes |
Bilangan pin |
Lebar bas data |
Bilangan I/O. |
Antara muka |
Saiz memori |
Voltan bekalan |
Peripheral |
|
AT89S52-24PU |
Teknologi Microchip |
40-dip (0.600, 15.24mm) |
40 |
8 b |
32 |
UART |
8 kb |
5 v |
WDT |
|
AT89C55WD-24PU |
Teknologi Microchip |
40-dip (0.600, 15.24mm) |
40 |
8 b |
32 |
SPI, UART, USART |
32 kb |
5 v |
WDT |
|
AT89S51-24PU |
Teknologi Microchip |
40-dip (0.600, 15.24mm) |
40 |
8 b |
32 |
UART, USART |
4 kb |
5 v |
WDT |
|
AT89C51RC-24PU |
Teknologi Microchip |
40-dip (0.600, 15.24mm) |
40 |
8 b |
32 |
UART, USART |
20 kb |
- |
WDT |
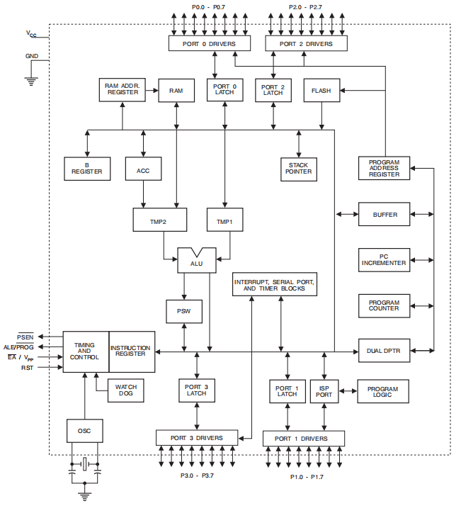
Rajah di bawah menggambarkan struktur blok fungsional AT89S52-24PU.

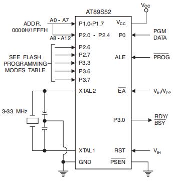
Angka di bawah menggambarkan proses pengaturcaraan memori flash AT89S52-24PU dalam mod selari.

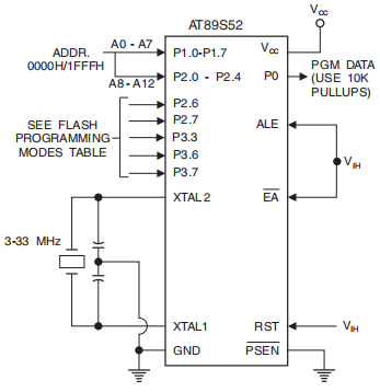
Angka di bawah menunjukkan proses mengesahkan memori flash dalam mod selari untuk AT89S52-24PU.

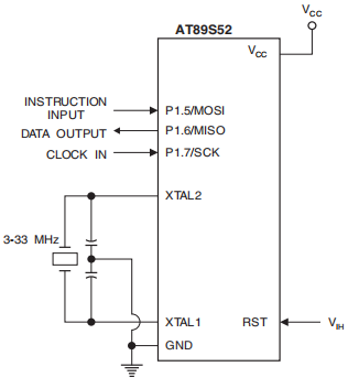
Angka di bawah menggambarkan proses muat turun siri untuk memori flash AT89S52-24PU.

|
Nombor bahagian |
Penerangan |
Pengilang |
|
AT87F52-24pc |
Mikrokontroler, 8-bit, Flash, 8051 CPU, 24MHz, CMOS,
PDIP40, 0.600 inci, plastik, dip-40 |
Atmel Corporation |
|
AT87F52-24PI |
Mikrokontroler, 8-bit, Flash, 8051 CPU, 24MHz, CMOS,
PDIP40, 0.600 inci, plastik, dip-40 |
Atmel Corporation |
|
AT87F52-24PL |
Mikrokontroler, 8-bit, flash, 24MHz, CMOS, PDIP40, 0.600
Inci, plastik, dip-40 |
Atmel Corporation |
• Pemantauan penjagaan kesihatan: Meningkatkan ketepatan dalam peranti pemantauan perubatan.
• Keselamatan Automotif: Mengintegrasikan ciri -ciri seperti kawalan pelayaran adaptif dan bantuan lorong.
• Elektronik DIY: Membolehkan penggemar membuat peranti tersuai.
• Elektronik Pengguna: Menghasilkan produk pelbagai fungsi dan intuitif.
• Rumah dan bandar pintar: Meningkatkan komunikasi peranti untuk pengurusan tenaga dan kemudahan yang lebih baik.

Microchip Technology Inc., dengan ibu pejabatnya terletak di Chandler, Arizona, memainkan peranan dalam industri mikrokontroler dan semikonduktor.Syarikat ini dibezakan dengan dedikasi yang teguh untuk merintis kemajuan dan mengekalkan piawaian yang tinggi melalui garis produk yang diiktiraf untuk kebolehpercayaan mereka, yang meningkatkan kecekapan pembangunan dan kehati -hatian ekonomi.Dengan berhati -hati menyempurnakan proses reka bentuk dan pembuatannya, Microchip bukan sahaja memenuhi tetapi melampaui penanda aras industri, memupuk tetapan yang menggalakkan peningkatan dan penambahbaikan sistem yang berterusan.Microchip Technology Inc. adalah lebih daripada pembekal mikrokontroler dan semikonduktor;Ia secara aktif membentuk landskap di mana teknologi ini dibangunkan dan digunakan.Penekanan strategiknya terhadap kecekapan, pengurusan kos, dan kawalan kualiti meletakkannya di barisan hadapan industri.
Penghantaran Tube 19/Sep/2018.pdf
Kawat ikatan tembaga 17/Okt/2013.pdf
Pindahkan ke microchip/label/pkg 5/Sep/2016.pdf
Pindahkan ke microchip/label/pkg 5/Sep/2016.pdf
Penghantaran Tube 19/Sep/2018.pdf
Kawat ikatan tembaga 17/Okt/2013.pdf
Penghantaran Tube 19/Sep/2018.pdf
MBB/Label CHGS 16/Nov/2018.pdf
Sila hantar pertanyaan, kami akan bertindak balas dengan segera.
Pusat perbezaan utama pada saiz memori flash mereka: AT89S51 dilengkapi dengan 4K manakala AT89S52 memperluaskannya kepada 8K.Pengembangan ini menyokong aplikasi yang lebih canggih dan penyimpanan pangkalan kod yang luas, menjajarkan keperluan yang pelbagai dalam pembangunan sistem tertanam.
AT89S52 digunakan dalam beberapa tugas kawalan tertanam, sering dihargai untuk kecekapan tenaga dan prestasi yang boleh dipercayai.Kepelbagaiannya sering menjadikannya pilihan yang disukai dalam projek-projek yang bertujuan untuk keberkesanan kos sambil mengekalkan fungsi, menjajarkan dengan inovasi keseimbangan dengan pertimbangan kewangan.
Ini adalah mikrokontroler CMOS 8-bit, yang dikenali untuk menggabungkan keupayaan pengiraan dan memori ke dalam unit padat.Kualiti ini menarik dalam proses reka bentuk yang diselaraskan di mana kecekapan dan ruang adalah penting.
Memori flash on-cip membolehkan pemrograman semula, menawarkan kebolehsuaian untuk kemas kini perisian dan pembangunan berulang.Ciri ini melengkapkan perspektif pembangunan moden di mana penambahbaikan berterusan bukan sahaja mungkin tetapi dialu -alukan.
AT89S52-24PU mencontohkan gabungan ini, di mana CPU 8-bit harmoni dengan memori flash.Integrasi ini menyampaikan pemprosesan dan penyimpanan yang berkesan untuk aplikasi yang menuntut operasi yang mantap tanpa lebihan.
Ia terdiri daripada 8k bait kilat, membolehkan pengurusan data program.Ekspansiveness ini menjadikannya sesuai untuk tugas -tugas yang mencabar di mana ingatan terhad dapat menimbulkan halangan.
Logik statik dimasukkan, membolehkan operasi pada frekuensi rendah dengan kecekapan.Ciri -ciri ini digunakan dalam senario yang menuntut penggunaan kuasa yang minimum, meningkatkan panjang umur dan kemampanan dalam elektronik.
Mod Idle menjadikan CPU tidak aktif, mencapai penjimatan tenaga sambil mengekalkan fungsi mikrokontroler.Reka bentuk strategik ini meminimumkan penggunaan tenaga semasa tempoh pemprosesan yang kurang intensif.
Kandungan RAM kekal utuh semasa mod kuasa-turun, membolehkan pemeliharaan data walaupun penggunaan kuasa yang dikurangkan.Fungsi ini baik dalam keadaan yang memerlukan pengekalan data bersama penggunaan tenaga yang minimum, tipikal dalam peranti berkuasa bateri.
pada 2024/11/22
pada 2024/11/22
pada 8000/04/19 147782
pada 2000/04/19 112072
pada 1600/04/19 111352
pada 0400/04/19 83829
pada 1970/01/1 79643
pada 1970/01/1 67006
pada 1970/01/1 63134
pada 1970/01/1 63067
pada 1970/01/1 54098
pada 1970/01/1 52226